Synpunkter på styrning korridor

12 mar 2014 14:07 #1 av Rikard Ågren
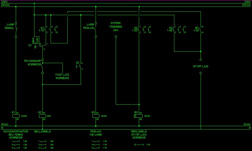
Kunden har en korridor med belysning som matas från olika centraler

Önskemålen är följande:
Belysning styrs av överordnat larm (larmat: belysning av / olarmat: belysning på)
Korridorbelysning slås på vid larm
Gemensam tändning av korridorerna
Belysningen ska innehålla några fasta ljuspunkter som EJ styrs av tryckknappar

Tanken är att klara sig med en femledare för matning av tryckknappar, fast ljus och styrt ljus. Samt 24V mellan centraler för att få parallell tändning/släckning

Om jag bygger så här borde det väl fungera? Eller har jag tänkt fel?


H-0-A är för att kunna släcka de fasta ljuspunkterna för service, då faller dock tryckknapparna också. Men med S2 placerad i skåpet kan man då styra övrig belysning så att den lyser under tiden. Men man bör kanske sätta ytterligare en brytare som ligger före H0A och S2?

Projektledare el, styr och automation
Bilagor:

Be Logga in eller Skapa ett konto ansluta till konversationen.

12 mar 2014 14:52 #2 av Olle Andersson
H-0-A har en haltande funktion. Om du tänker belysningen och drar den till 0 så ligger IR fortfarande an och belysningen är tänd. Tycker du bör lägga IR signal till K3 och H-0-A innan K3 så att belysningen slocknar på 0 och tänds helt på H.
H-0-A är väl till för att manövrera belysningen och inte manövern?

Be Logga in eller Skapa ett konto ansluta till konversationen.

12 mar 2014 16:30 - 12 mar 2014 16:45 #3 av Rikard Ågren
K3 är ju för att tända styrt ljus vid larm

Jo jag är medveten om det. H-0-A var främst tänkt som manöver av fast ljus, om det nu skulle behövas. Men eftersom manöver och fast ljus ligger parallellt så så faller ju tryckknapparnas funktion samtidigt.

Kanske bara är dumt att ha en H-0-A. Eller så får det bli en egen slinga för fast ljus.


Edit. Ser nu att jag lagt IR lite fel. Får ju ingen släckfunktion från larmet på den nu

Projektledare el, styr och automation

Be Logga in eller Skapa ett konto ansluta till konversationen.

12 mar 2014 17:50 #4 av Stefan Ericson
Hej Rikard!
Lite petites.
K1 Matas av 24Vac och har en 230 spole.
Larm kontakten borde vara normalt sluten till K1 spolen.
Om du monterar ett hjälpkontaktblock på K1. Så kan du ersätta K3 med en normalt öppen kontakt.
Den styrda belysnigen tycker jag verkar vara rätt kopplad. Antingen tänder larmet eller IR sensorn.

Be Logga in eller Skapa ett konto ansluta till konversationen.

12 mar 2014 19:27 - 12 mar 2014 19:28 #5 av Rikard Ågren
Ett hjälpkontaktblock följer väl bara kontaktorn den är monterad på? K3 syftar till att slå igång belysningen vid larm (inbrott, överfall) oavsett läget på IR1. Den funktionen får jag väl inte med ett hjälpkontaktblock?

Tack för korrigeringarna :)


Projektledare el, styr och automation
Bilagor:

Be Logga in eller Skapa ett konto ansluta till konversationen.

12 mar 2014 20:23 #6 av Stefan Ericson
Hej igen!
Som jag menar.
K1 styrs av en normalt sluten kontakt på larmet. Om larmet går så faller K1. Om du då har ett kontakt block monterat på K1, med en normalt sluten kontakt så kan du ersätta K3:s konakt, som tänder lyset i korridoren, med den.

Be Logga in eller Skapa ett konto ansluta till konversationen.

12 mar 2014 20:29 #7 av Rikard Ågren
Antingen så missförstår jag dig eller så är det för sent :)

Larmet har tre funktioner i mitt schema

Avlarmat (dag): Belysning till
Pålarmat (natt): Belysning från
Vid larm (överfall/inbrott): Belysning till oavsett tidigare läge

Förstår inte riktigt hur jag löser det med ett extra kontaktblock. Du får gärna rita på min bild om du ids.

Projektledare el, styr och automation

Be Logga in eller Skapa ett konto ansluta till konversationen.

12 mar 2014 20:41 #8 av Marcus
Funderade på om K2 och extern 24v skulle vara till samtidigt av någon anledning.
Kan det ge skada i någon av 24v kretsarna?

Be Logga in eller Skapa ett konto ansluta till konversationen.

12 mar 2014 20:50 - 12 mar 2014 20:51 #9 av Rikard Ågren
De har samma källa. Det blir för att ta emot och skicka tändimpuls till andra centraler

Projektledare el, styr och automation

Be Logga in eller Skapa ett konto ansluta till konversationen.

12 mar 2014 20:52 #10 av Marcus
Ok :tummeupp:

Be Logga in eller Skapa ett konto ansluta till konversationen.

12 mar 2014 23:39 #11 av Stefan Ericson
Hej Rikard!
Det var nog jag som läste dåligt.
Du har nog tänkt rätt. Jag blandade ihop larm och aktivering av larm. :-)

Be Logga in eller Skapa ett konto ansluta till konversationen.

13 mar 2014 06:12 #12 av Rikard Ågren
Om man vill göra det med en logik istället, har ni tips på nån lämplig DIN-monterad sådan för ändamålet?

Projektledare el, styr och automation

Be Logga in eller Skapa ett konto ansluta till konversationen.

13 mar 2014 15:43 #13 av Stefan Ericson
Hej Rikard!
Mitsubishi alphacontroller. Programeras med logikblock.
Behöver extra reläer för att styra kontaktorerna.
Du sparar mellan relä och timer. Kostar mellan 2 och 3 tusen
Delta har fler enkla modeller som klarar det här. Dom programeras mer som större och enligt mig svårare att orogramera. Bevis support är dock mycket bra.
Manualer är gratis och program bara att ladda för att kolla.
Lite billigar än Mitsubishi.
Jag

Be Logga in eller Skapa ett konto ansluta till konversationen.

13 mar 2014 16:27 #14 av Christoffer W

Rikard Ågren skrev: Om man vill göra det med en logik istället, har ni tips på nån lämplig DIN-monterad sådan för ändamålet?


Eaton (moeller) Easy eller Siemens Logo. Använde en Easy för en liknande styrning som din för ett tag sedan.

Be Logga in eller Skapa ett konto ansluta till konversationen.

Sidan laddades på: 0.153 sekunder

Senaste foruminlägg